首页
学术
专题
平台简介
联系我们
更多
收起
首页
>
行业动态
本市部分非免疫规划疫苗接种惠民活动于2025年11月20日启动
2025-12-11 10:43:12
来源:推医汇
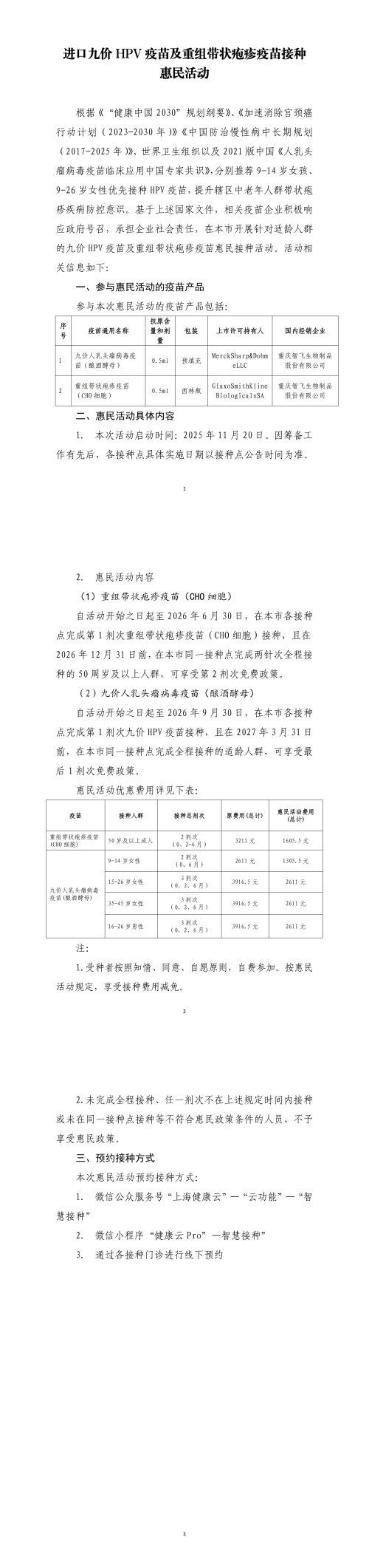
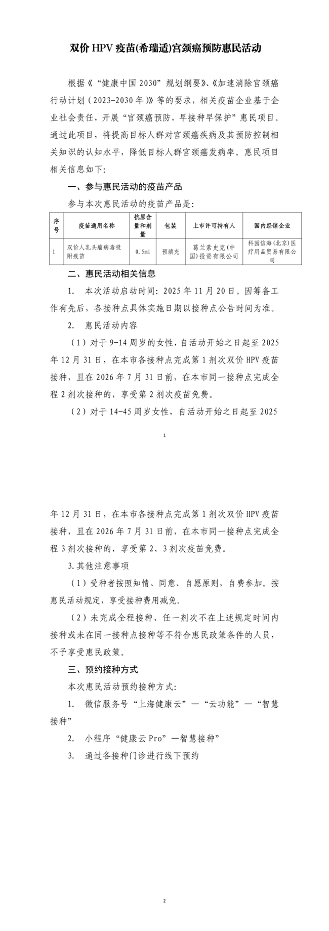
为响应政府号召,践行企业社会责任,相关疫苗企业将在我市面向适龄人群分别开展进口九价HPV疫苗、重组带状疱疹疫苗及进口双价HPV疫苗接种的惠民活动。本次惠民活动具体信息见以下附件:
进口九价HPV疫苗及重组带状疱疹疫苗接种惠民活动信息
进口双价HPV疫苗接种惠民活动信息
*目前上海市浦东新区、松江区已开展惠民接种活动,其他区县区活动开展时间,请咨询接种点。
Copyright © 2021 tuiyihui
All Rights Reserved
京ICP备2021002741号
京公网安备11010502058657号